Pengertian Power Supply Simetris

Power Supply Simetris Ct 15 Volt 1 Amper Cocok Digunakan Sebagai Catu Daya Preamp Penguat Awal Seperti Tone Control E Arduino Rangkaian Elektronik Teknologi

Power Supply Simetris Ct 15 Volt 1 Amper Cocok Digunakan Sebagai Catu Daya Preamp Penguat Awal Seperti Tone Control E Arduino Rangkaian Elektronik Teknologi

Power Supply Simetris Output Ganda

Power Supply Simetris Output Ganda

Blognya Evi Power Supply Simetris

Blognya Evi Power Supply Simetris

Pengertian Power Supply Adalah Fungsi Jenis Komponen Cara Kerja

Pengertian Power Supply Adalah Fungsi Jenis Komponen Cara Kerja

Power Supply Pengertian Fungsi Cara Kerja Jenis Dan Ciri Terlengkap

Power Supply Pengertian Fungsi Cara Kerja Jenis Dan Ciri Terlengkap

Pengertian Power Supply Dan Jenis Jenis Power Supply

Pengertian Power Supply Dan Jenis Jenis Power Supply

Pengertian Power Supply Dan Jenis Jenis Power Supply

Rangkaian power supply variabel 10a simetris ini dapat memberikan tegangan output simetris 1 2 volt sampai 30 volt dc dengan arus maksimal 10a.

Pengertian power supply simetris.

Sesuai dengan pengertian power supply pada komputer maka fungsi utamanya adalah untuk mengubah arus ac menjadi arus dc yang kemudian diubah menjadi daya atau energi yang dibutuhkan komponen komponen pada komputer seperti motherboard cd room hardisk dan komponen lainnya. Rangkaian power supply variabel 10a simetris ini menggunakan regulator tegangan variabel lm317 dan lm337 kemudian menggunakan penguat arus transistor npn tip142 dan transistor pnp tip147 yang mapu mengalirkan arus maksimal 10 ampere. Pengertian dan fungsi power supply adaptor adalah perangkat elektronik yang dapat merubah tegangan listrik ac yang tinggi menjadi tegangan listrik dc yang rendah tetapi ada juga adaptor yang dapat merubah tegangan listrik yang rendah menjadi tegangan listrik yang tinggi. Pada dasarnya power supply atau catu daya ini memerlukan sumber energi listrik yang kemudian mengubahnya menjadi energi listrik yang dibutuhkan oleh.

Pengertian power supply fungsi power supply dan cara kerjanya pengertian power supply atau psu merupakan suatu komponen komputer yang mempunyai fungsi sebagai pemberi suatu tegangan serta arus listrik kepada komponen komponen komputer lainnya yang telah terpasang dengan baik pada motherboard atau papan induk sedang tujuan awal dari penyaluran arus listrik ini adalah supaya perangkat atau. Power supply merupakan suatu perangkat keras hardware pada komponen elektronika yg mempunyai fungsi sebagai supplier arus listrik dengan terlebih dahulu merubah tegangannya dari ac jadi dc yang kemudian diubah menjadi daya atau energi yang dibutuhkan komponen komponen pada komputer seperti motherboard cd room hardisk dan komponen lainnya. Power supply simetris a. Pengertian fungsi cara kerja jenis dan ciri terlengkap.

Biasanya komponen power supplay ini bisa ditemukan pada chasing komputer dan berbentuk persegi. Power supply pengertian fungsi klasifikasi jenis cara kerja perbaikan dan perawatan untuk pembahasan kali ini kami akan mengulas mengenai power supply yang dimana dalam hal ini meliputi pengertian fungsi klasifikasi jenis cara kerja perbaikan dan perawatan nah agar lebih dapat memahami dan dimengerti simak ulasan selengkapnya dibawah ini. Oleh guru pendidikan diposting pada agustus 28 2019. Selamat datang di pakdosen co id web digital berbagi ilmu pengetahuan.

Berdasarkan rancangannya power supply dapat diklasifikasikan menjadi dua jenis yaitu. Kali ini pakdosen akan membahas tentang power supply. Pengertian power supply catu daya dan jenis jenisnya power supply atau dalam bahasa indonesia disebut dengan catu daya adalah suatu alat listrik yang dapat menyediakan energi listrik untuk perangkat listrik ataupun elektronika lainnya. 5 0 57 power supply.

Power supply merupakan salah satu hardware di dalam perangkat komputer yang berperan untuk memberikan suplai daya. Mungkin anda pernah mendengar kata power supply. Pengertian power supply.

Power Supply All Of Life

Power Supply All Of Life

Skema Rangkaian Power Supply 5v 1a Ct Dan Simetris Sederhana Andalan Elektro

Skema Rangkaian Power Supply 5v 1a Ct Dan Simetris Sederhana Andalan Elektro

Rangkaian Power Supply Trafo Biasa Gurukatro

Rangkaian Power Supply Trafo Biasa Gurukatro

Skema Rangkaian Power Supply Regulator 12v 1a Ct Dan Simetris Sederhana Andalan Elektro

Skema Rangkaian Power Supply Regulator 12v 1a Ct Dan Simetris Sederhana Andalan Elektro

Belajar Pengertian Power Supply Jenis Dan Komponen Didalamnya

Belajar Pengertian Power Supply Jenis Dan Komponen Didalamnya

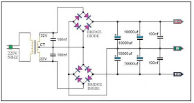
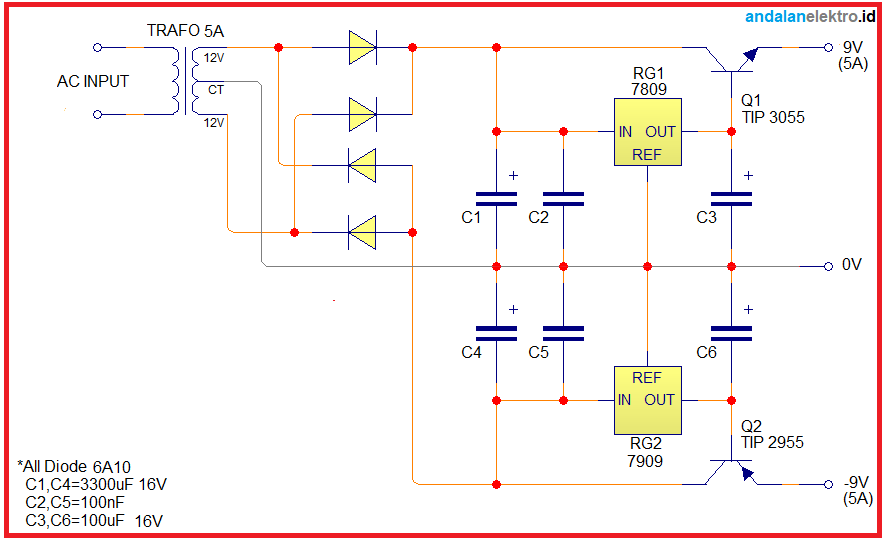
Skema Rangkaian Power Supply Regulator 9v 5a Ct Dan Simetris Sederhana Andalan Elektro

Skema Rangkaian Power Supply Regulator 9v 5a Ct Dan Simetris Sederhana Andalan Elektro

Power Supply 1 Trafo 2 Kiprok Bridge Skema Kelebihan Dan Peruntukannya

Power Supply 1 Trafo 2 Kiprok Bridge Skema Kelebihan Dan Peruntukannya

Jual Kit Regulator Simetris Psu Power Supply 12v 12 Volt Ampli Amplifier Kota Depok Dr Elektronik Depok Tokopedia

Jual Kit Regulator Simetris Psu Power Supply 12v 12 Volt Ampli Amplifier Kota Depok Dr Elektronik Depok Tokopedia

Jual Kit Power Supply Regulator Simetris 15v Ct Ranic Type 087b Jakarta Utara Sains Putra All Shop Tokopedia

Jual Kit Power Supply Regulator Simetris 15v Ct Ranic Type 087b Jakarta Utara Sains Putra All Shop Tokopedia

Koneksi 2 Smps Single Output Dc 45v Menjadi Ct Simetris Bahar Electronic

Koneksi 2 Smps Single Output Dc 45v Menjadi Ct Simetris Bahar Electronic

Rangkaian Power Supply 12v 5v Simetris Elang Sakti

Rangkaian Power Supply 12v 5v Simetris Elang Sakti

Skema Rangkaian Power Supply Regulator 12v 5a Ct Dan Simetris Sederhana Andalan Elektro

Skema Rangkaian Power Supply Regulator 12v 5a Ct Dan Simetris Sederhana Andalan Elektro

Jual Kit Power Supply Regulator Simetris 12v Ct Ranic Type 087a Jakarta Utara Sains Putra All Shop Tokopedia

Jual Kit Power Supply Regulator Simetris 12v Ct Ranic Type 087a Jakarta Utara Sains Putra All Shop Tokopedia

Hobi Elektronika Electronic Blog And Online Store Rangkaian Seri Dan Paralel

Hobi Elektronika Electronic Blog And Online Store Rangkaian Seri Dan Paralel

Menggambar Skema Rangkaian Dan Pcb Layout Menggunakan Eagle Dapur Elektronya Galuh

Menggambar Skema Rangkaian Dan Pcb Layout Menggunakan Eagle Dapur Elektronya Galuh

Fungsi Dan Kegunaan Adaptor Beserta Perbedaanya Dengan Charger

Fungsi Dan Kegunaan Adaptor Beserta Perbedaanya Dengan Charger

Jual Produk Kit Regulator Power Supply Murah Dan Terlengkap September 2020 Bukalapak

Jual Produk Kit Regulator Power Supply Murah Dan Terlengkap September 2020 Bukalapak

Prinsip Kerja Dc Power Supply Catu Daya Adaptor

Prinsip Kerja Dc Power Supply Catu Daya Adaptor

1

1

Pengertian Inverter Dan Prinsip Kerjanya Teknik Elektronika

Pengertian Inverter Dan Prinsip Kerjanya Teknik Elektronika

Rangkaian Power Supply Untuk Amplifier Lapangan Clas Ab Rangkaian Elektronik Papan Elektronik

Rangkaian Power Supply Untuk Amplifier Lapangan Clas Ab Rangkaian Elektronik Papan Elektronik

Contoh Soal Dan Contoh Pidato Lengkap Gambar Rangkaian Catu Daya

Contoh Soal Dan Contoh Pidato Lengkap Gambar Rangkaian Catu Daya

Cara Kerja Dan Fungsi Trafo Ct Current Transformer

Cara Kerja Dan Fungsi Trafo Ct Current Transformer

Pin Di Komputer Pc

Pin Di Komputer Pc

Source : pinterest.com